Digital House Docs
Desarrollo
Desarrollo
Frontend
Backoffice
Backend
Onboarding
Manual de uso
Ingresar al backoffice
(opens new window)
#
Arquitectura
#
Mapa de conexiones
#
Mapa de tecnologías
#
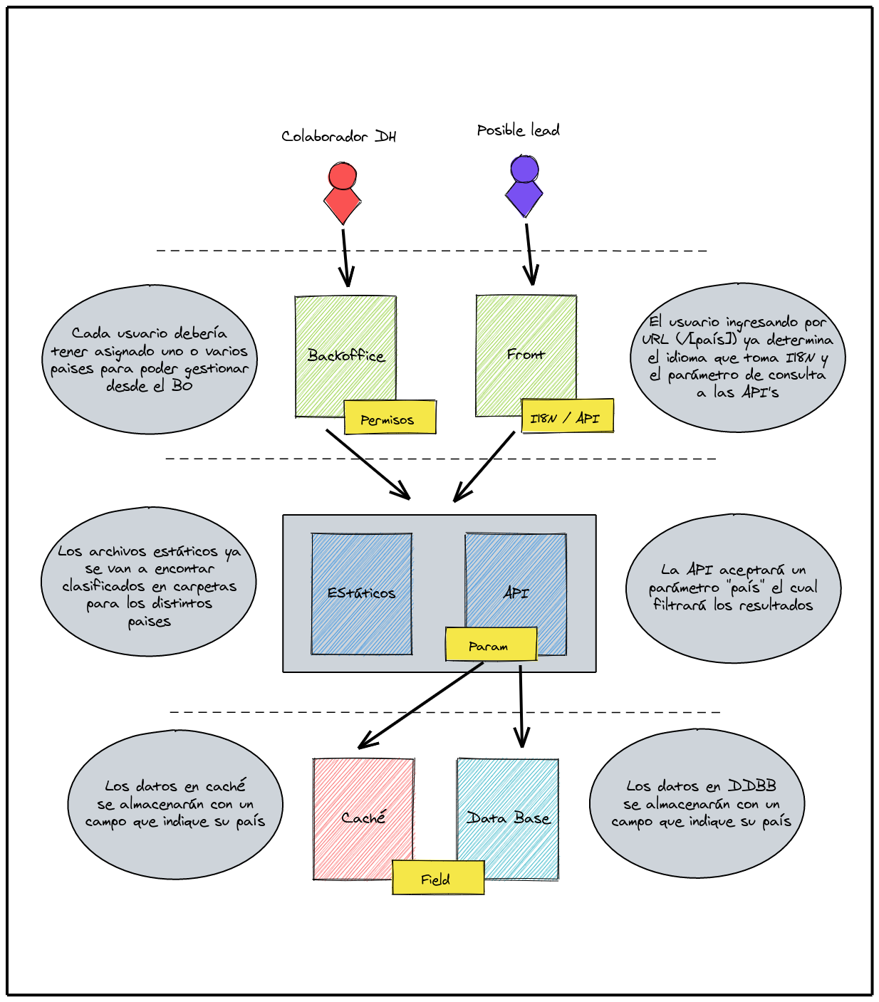
Manejo de una plataforma única Multi-idioma/Multi-país
←
Instalación del entorno
Workflow
→